Méthode de calcul des coûts estimatifs de la cessation d’exploitation de 2021
Introduction
La méthode de calcul des coûts estimatifs de la cessation d’exploitation (« CECE ») de 2021 sert à calculer les CECE des sociétés à l’aide d’hypothèses permettant d’estimer les coûts de cessation d’exploitation. Le fondement du calcul repose sur l’utilisation des terres et le type de franchissements traversés par le réseau pipelinier. Chaque type d’utilisation des terres et de franchissements présente des caractéristiques distinctes qui sont des facteurs importants pour déterminer les méthodes de cessation d’exploitation et les coûts associés à ces méthodes.
Lors de l’examen des CECE et des mécanismes de prélèvement et de mise de côté de fonds (« MPF-MMF ») de 2021, la Commission a établi un ensemble normalisé d’hypothèses relatives à la méthode de cessation d’exploitation pour chaque catégorie d’utilisation des terres et de franchissements. Ces hypothèses tiennent compte des méthodes courantes de cessation d’exploitation d’un réseau pipelinier :
- pipelines – abandon sur place ou enlèvement
- franchissements de pipeline – application d’un traitement particulier (remplissage) à certains franchissements
- installations hors terre – enlèvement
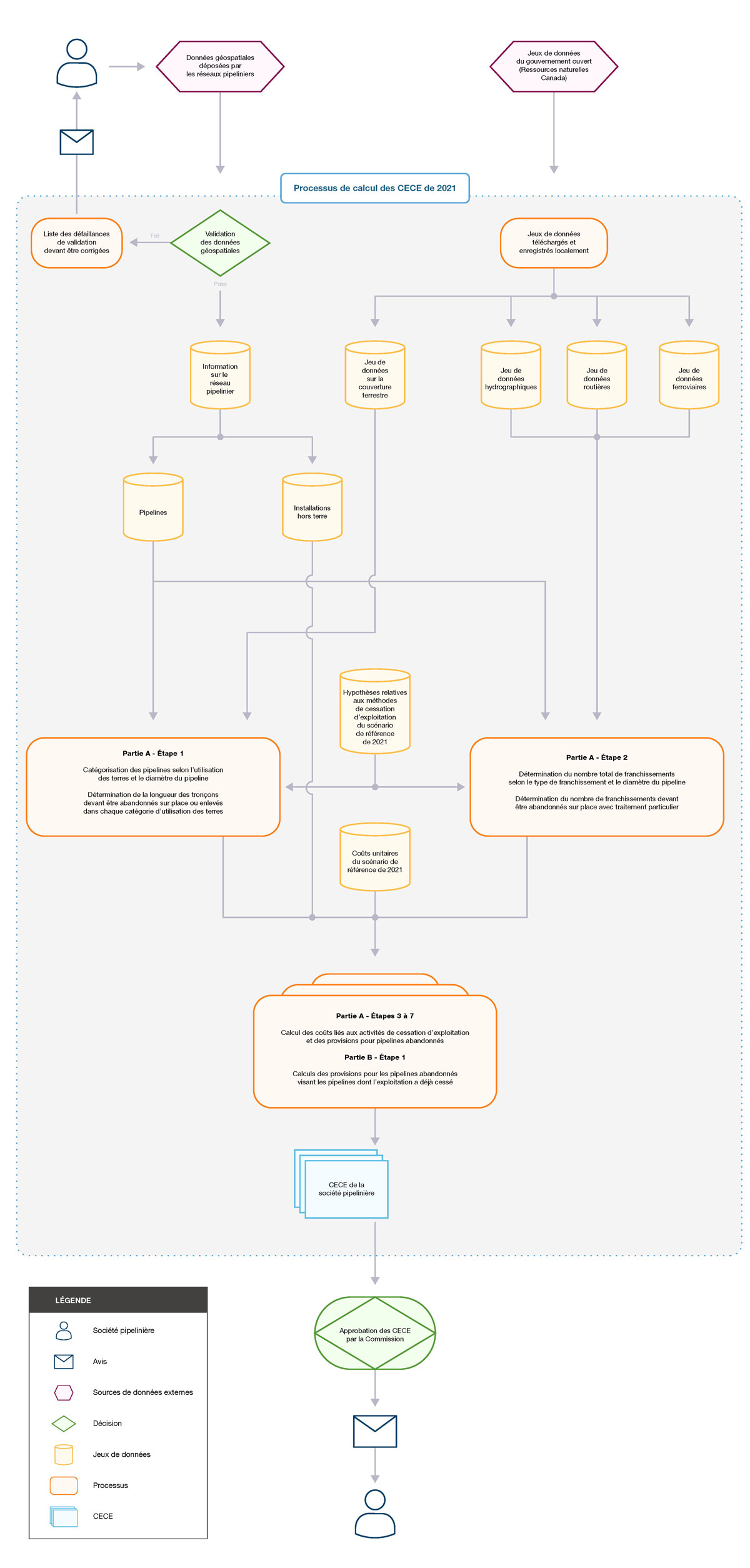
La méthode de calcul des CECE de 2021 a recours au système d’information géographique de la Régie pour superposer les données géospatiales relatives aux pipelines fournies par une société et les jeux de données géospatiales disponibles publiquement sur la couverture terrestre, les cours d’eau, les routes et les voies ferrées provenant de Ressources naturelles Canada (sources de données gouvernementales ouvertes). Les hypothèses relatives aux méthodes de cessation d’exploitation du scénario de référence de 2021 sont ensuite appliquées aux longueurs de tuyaux résultantes dans chaque catégorie d’utilisation des terres et au nombre de franchissements dans chaque catégorie de franchissement. Ensuite, on détermine la longueur des tuyaux devant être abandonnés sur place et devant être enlevés, ainsi que le nombre de franchissements auxquels un traitement particulier devrait être appliqué. Les valeurs résultantes et le nombre d’installations hors terre (fournis par la société) sont appliqués à un ensemble normalisé de catégories de coûts de cessation d’exploitation et de coûts unitaires connexes afin d’estimer les coûts de cessation d’exploitation de la société.
La méthode de calcul des CECE de 2021 s’applique aux pipelines et aux installations hors terre, sans égard à l’étape du cycle de vie (p. ex., en exploitationFootnote 1 , désaffecté ou abandonné sur place). Les pipelines ou les installations hors terre qui ont été désaffectés ou dont l’exploitation a cessé et qui ont été enlevés ne sont pas inclus dans le calcul.
Dans quelques cas limités, la nature de l’infrastructure de la société empêche l’application stricte de la méthode de calcul des CECE de 2021. Dans ces cas, les CECE de la société concernée sont calculés manuellement pour tenir compte de l’infrastructure.
La décision de la Commission concernant la méthode de calcul des CECE de 2021 se trouve dans son rapport [REGDOCS C24949] publié au terme de la partie 1 de l’examen des CECE et des MPF-MMF de 2021. Le rapport décrit la méthode de calcul des CECE de 2021 et explique les raisons pour lesquelles la Commission a déterminé la structure du calcul ainsi que les hypothèses et les coûts unitaires (scénario de référence de 2021) utilisés. On s’attend à ce que la méthode de calcul des CECE de 2021 continue d’être révisée et améliorée lors des examens futurs.
Parties et étapes du calcul des CECE
Le calcul des CECE comprend deux parties :
- la partie A vise à calculer les coûts liés aux activités de cessation d’exploitation pour les pipelines et les installations hors terre qui sont en exploitationFootnote 1 ou désaffectés. La partie A inclut également les coûts pour les futures activités de surveillance et pour la gestion de possibles événements imprévus liés aux pipelines d’une société devant être abandonnés sur place;
- la partie B fournit les calculs des CECE liés aux pipelines déjà abandonnés d’une société. Ces calculs servent à calculer les coûts pour les futures activités de surveillance et à gérer les possibles événements imprévus liés aux pipelines qui ont été abandonnés sur place. Aucun coût lié aux activités de cessation d’exploitation n’est inclus dans cette partie du calcul des CECE, car l’exploitation des pipelines a déjà cessé.
Chaque partie et chaque étape sont indiquées dans les CECE. Voir l’exemple de CECE.
Pour en savoir plus sur les étapes précises à suivre pour calculer les parties A et B des CECE, prière d’explorer les liens ci-dessous ou d’utiliser les barres de navigation dans le haut et le bas de cette page.
Jeux de données du gouvernement ouvert - Traitement des jeux de données géospatiales de Ressources naturelles Canada utilisés dans la méthode de calcul des CECE de 2021
Partie A – Calculer les coûts de cessation d’exploitation des pipelines en exploitation et désaffectés d’une société
- Étape 1 - Regrouper les pipelines selon l’utilisation des terres et déterminer la longueur des tronçons devant être abandonnés sur place et enlevés
- Étape 2 - Compter les franchissements selon le type et déterminer le nombre de franchissements devant être abandonnés sur place avec traitement particulier
- Étape 3 - Calculer les coûts liés aux activités de cessation d’exploitation d’un pipeline
- Étape 4 - Calculer les coûts liés aux activités de cessation d’exploitation des installations hors terre
- Étape 5 - Calculer les coûts liés à la catégorie Ingénierie et gestion de projet et à la catégorie Imprévus
- Étape 6 - Calculer les provisions pour pipelines abandonnés
Partie B - calculer les coûts de cessation d’exploitation pour les pipelines déjà abandonnés d’une société
- Étape 1 - calculer les provisions pour pipelines abandonnés
La figure suivante décrit le processus de la méthode de calcul des CECE de 2021.

Description de la figure
Diagramme de processus qui montre le processus de calcul des coûts estimatifs de la cessation d’exploitation. Les étapes présentées sont décrites en détail dans les pages Web suivantes.
- Date de modification :