2021 Abandonment Cost Estimate Calculation Method
Introduction
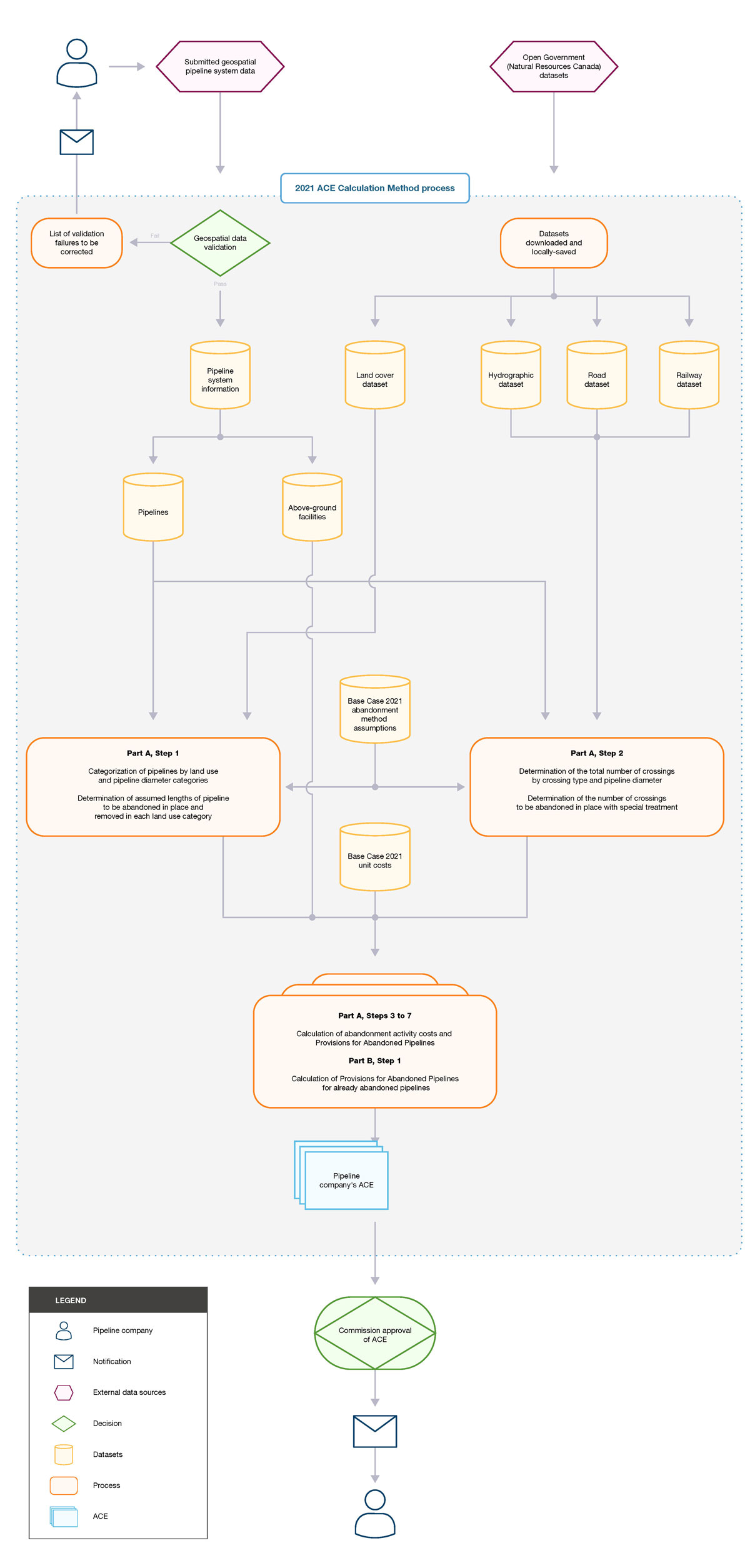
The 2021 ACE Calculation Method calculates companies’ Abandonment Cost Estimates (ACEs) by using assumptions to estimate abandonment costs. The foundation of the calculation is based on the land use and crossing types traversed by a pipeline system. Each land use and crossing type has distinct characteristics which are important factors when determining abandonment methods and the associated costs of those methods.
During the 2021 ACE and SAM-COM Review, the Commission established a standardized set of abandonment method assumptions for each land use and crossing category. These assumptions reflect typical pipeline system abandonment methods:
- pipelines - abandonment in place or removal
- pipeline crossings – addition of special treatment (fill) at some crossings
- above-ground facilities - removal
Using the CER’s geographic information system, the 2021 ACE Calculation Method overlays the geospatial pipeline data provided by a company with publicly available land cover, watercourse, highway and railway geospatial datasets from Natural Resources Canada (Open Government data sources). Base Case 2021 abandonment method assumptions are then applied to the resulting pipe lengths in each land use category and crossing counts in each crossing category. Next, the length of pipe assumed to be abandoned in place and removed and the number of crossings assumed to have special treatment applied are determined. Those resulting values and the above-ground facility counts (as supplied by the company) are applied to a standardized set of abandonment cost categories and associated unit costs to estimate the company’s abandonment costs.
The 2021 ACE Calculation Method applies to pipelines and above-ground facilities in all stages of their lifecycle (e.g., operatingFootnote 1, decommissioned or abandoned in place). Pipelines or above-ground facilities that have been decommissioned or abandoned by removal are not included in the calculation.
In a few limited cases, the nature of a company’s infrastructure prevents the strict application of the 2021 ACE Calculation Method. In such cases, the affected company’s ACE is manually calculated to account for that infrastructure.
The Commission’s decision regarding the 2021 ACE Calculation Method can be found in its report [REGDOCS C24949] issued at the conclusion of Part 1 of the 2021 ACE and SAM-COM Review. The report describes the 2021 ACE Calculation Method and explains the reasons for how the Commission determined the structure of the calculation and the assumptions and unit costs (Base Case 2021) used. It is expected that the 2021 ACE Calculation Method will continue to be revised and improved during future reviews.
ACE Parts and Steps
ACEs are comprised of two parts:
- Part A calculates abandonment activity costs for pipelines and above-ground facilities that are operatingFootnote 1 or decommissioned. Part A also includes costs for future monitoring activities and for addressing potential unforeseen events related to a company’s pipelines assumed to be abandoned in place.
- Part B provides the ACE calculations related to a company’s already abandoned pipelines. The calculations focus on calculating costs for future monitoring activities and addressing potential unforeseen events related to the pipelines that have been abandoned in place. No abandonment activity costs are included in this part of the ACE, as the pipelines have already been abandoned.
Each part and step is labelled within an ACE. Refer to this example ACE.
To learn more about the specific steps taken to calculate Part A and B of an ACE, explore the links below or use the navigation bars at the top and bottom of this page.
Open Government Datasets - processing of the Natural Resource Canada geospatial datasets used in the 2021 ACE Calculation Method
Part A - calculate abandonment costs for a company’s operating and decommissioned pipelines
- Step 1 - categorize pipelines by land use and determine the assumed lengths of pipeline to be abandoned in place and removed
- Step 2 - count crossings by crossing type and determine the assumed number of crossings that will be abandoned in place with special treatment
- Step 3 - calculate pipeline abandonment activity costs
- Step 4 - calculate above-ground facility abandonment activity costs
- Step 5 - calculate Engineering and Project Management costs and Contingency costs
- Step 6 - calculate costs of Provisions for Abandoned Pipelines
Part B - calculate abandonment costs for a company’s already abandoned pipelines
- Step 1 - calculate costs of Provisions for Abandoned Pipelines
The following figure describes the 2021 ACE Calculation Method process.

Description of Figure
Process diagram which shows the Abandonment Cost Estimate calculation process. The steps shown are described in detail on subsequent webpages.
- Date modified: